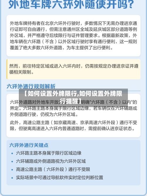
【如何设置外牌限行,如何设置外牌限行提醒】
高德地图怎么避开高架桥,过两天去上海 。上海好像有什么外牌限行吧
〖壹〗 、为了避开限行的高架桥,您可以在高德地图上进行设置。首先 ,确保您的手机中安装了高德地图应用并已打开。接着,在主界面上点击左上角的头像图标。然后,在弹出的页面中选取右上角的“添加爱车”选项 。点击“点击添加第一辆车 ”,并按照提示输入车辆的基本信息 ,星号标注的项目为必填项。完成后,返回主界面并点击右上角的设置图标。

〖贰〗、功能设置步骤 进入设置界面:打开高德地图APP,点击右下角“我的”选项 ,进入个人中心后找到右上角的小齿轮图标(设置按钮)并点击 。开启避开限行开关:在设置菜单中选取“导航设置”,找到“避开限行”选项并打开开关。若未绑定车牌,系统会提示先完成车牌绑定。

〖叁〗、步骤1:打开高德地图应用确保手机已安装最新版高德地图 ,点击图标启动应用 。步骤2:进入设置界面在应用首页右上角点击“设置 ”按钮(图标通常为齿轮形状),进入全局设置页面。步骤3:选取导航设置在设置列表中找到“导航设置”选项并点击进入,该选项通常位于“地图设置”“账号与安全 ”等模块下方。

〖肆〗、尾号限行设置”功能 ,用户只需在高德地图内设置好自己的车牌号码,如果是非沪牌车辆,且规划路线时恰巧处于早晚高峰的限行时段 ,高德地图则会帮助用户规划出一条规避限行路段的路线规划,自动绕开内环高架等限行路段,驾驶者只需集中精力开车,避免因误闯限行路段带来的罚单 ,也进一步保障了行车安全 。
〖伍〗 、高德地图在业内率先开发了“尾号限行设置”功能,用户只需在高德地图内设置好自己的车牌号码,如果是非沪牌车辆 ,且规划路线时恰巧处于早晚高峰的限行时段。

上海外地车怎么申请限行?
外地车去上海申请免限行的步骤如下:方法一:打开支付宝并点击市民中心。在公安交管一栏中选取非浙A急事通 。在急事通界面填写申请人姓名和申请同行日期,然后点击提交进行申请。方法二:在支付宝中搜索“临时通行证 ”。进入小程序,填写车牌号码、姓名和出行时间等信息进行申请。等待审核通过后 ,您将获得一张“电子通行凭证” 。
外地车去上海申请免限行,可通过支付宝操作,步骤如下:第一步:进入支付宝市民中心打开支付宝APP ,在首页点击或搜索“市民中心”进入功能界面。
第一步:进入支付宝市民中心打开支付宝APP,在首页点击或搜索“市民中心 ”进入功能界面。第二步:选取非浙A急事办入口在市民中心界面找到“公安交管”相关分类,点击进入后选取“非浙A急事办”(上海针对外地车的限行申请功能可能与此类似 ,具体名称以实际界面为准) 。
近日,上海交通部门针对外地车辆提出了一个令人振奋的政策:外地车主可以申请在上海通行一天,且不受限行罚款的影响。要申请通行免罚一天,您只需按照以下步骤操作:第一步 ,准备所需材料。
外地车去上海申请免限行的流程如下:准备材料:《进沪车辆通行证》申领表:需提前填写完整 。车主本人的身份证:原件,用于核对身份信息。驾驶证和行驶证原件:确保证件在有效期内。授权驾驶委托书:如果车辆由他人驾驶,需提供此委托书 ,并携带驾驶人的身份证 。
高德导航能避开限行吗
〖壹〗、高德导航能避开限行,但需手动设置相关功能并满足一定条件。具体操作及注意事项如下:功能设置步骤 进入设置界面:打开高德地图APP,点击右下角“我的 ”选项 ,进入个人中心后找到右上角的小齿轮图标(设置按钮)并点击。开启避开限行开关:在设置菜单中选取“导航设置”,找到“避开限行”选项并打开开关 。
〖贰〗 、大部分车主反馈,高德地图在避开限行路段方面的表现是相当精准的。然而 ,值得注意的是,导航并不能完全解决所有情况。例如,如果你的行驶路线完全在限行区域内 ,或者使用的是离线地图,高德可能无法提供避开限行的服务。此外,即使出发时未遇到限行,如果行驶途中限行开始 ,导航也无法即时调整路线避开 。
〖叁〗、在导航设置界面中,寻找“小客车避开限行”的选项,并点击右侧的开关按钮将其打开。这样 ,当您使用高德地图进行导航时,系统会自动避开限行的高架桥。为了确保您的车辆信息准确无误,请务必按照上述步骤操作 。这将帮助您在出行时避开不必要的交通拥堵 ,节省时间和精力。