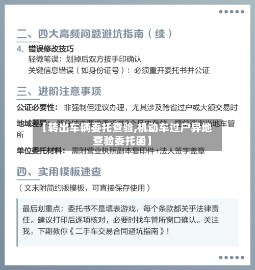
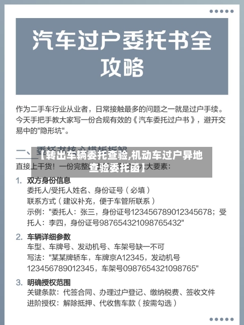
【转出车辆委托查验,机动车过户异地查验委托函】
汽车过户代办包括什么
汽车过户代办服务涵盖手续准备、委托办理、车辆查验 、转移登记、税费缴纳以及新证领取等关键环节,要留意委托有效性与材料合规性。核心代办内容1)总结双方身份证明 ,像车主及新车主身份证,单位车辆要组织机构代码证和公章,外地户籍需居住证 。

为车主代办车辆过户手续 ,包括资料准备、过户流程办理等,使车辆所有权转移更加便捷。 驾驶证代办 提供驾驶证的申领 、换证、补证等业务的代办服务,协助车主处理与驾驶证相关的事务。详细解释:汽车代办业务涵盖了汽车从购买到使用的各个环节 。对于繁忙的车主来说 ,这些代办服务能够节省他们的时间和精力。

代办车辆过户需要准备双方身份证明、车辆相关证件及委托手续等材料,具体流程需按当地车管所要求办理。必备材料清单 双方基础证件: 原车主:身份证原件及复印件(若为单位需提供营业执照 、公章); 新车主:身份证原件及复印件(外地户籍需提供当地居住证/暂住证) 。

车辆过户的简要流程包括:在旧机动车市场,车辆可以由旧机动车经营公司代理完成过户手续 ,这包括评估、验车、出票等环节。同时,买卖双方需要签订由工商部门监制的《旧机动车买卖合同》,该合同一式三份 ,分别由买方 、工商部门及卖方保留。合同需经工商部门备案后,方可办理车辆过户或登记手续 。
汽车代办还可能包括车辆抵押登记、补领或更换行驶证、车辆保险等业务的代办。这些服务为车主提供了便利,使车主无需亲自前往相关部门办理手续。汽车代办业务涵盖了从购车到车辆管理的多个环节,为繁忙的车主提供了极大的便利 。选取正规的代办机构 ,能够确保业务的顺利进行,同时保护车主的合法权益。
代办人可以拿车主身份证原件和代办人身份证原件,及过户的其它手续即可。在办理过程中需要携带相关证件办理手续 ,包括现机动车所有人的身份证明原件 、行驶证原件、机动车登记证书原件、机动车所有权转移的证明、海关批准的转让证明原件等证件来办理手续。
福州汽车委托过户流程
委托书(若原车主无法到场,需公证委托书) 。车辆查验 将车开到福州车管所或指定查验点,由工作人员对车辆进行外观 、车架号、发动机号等查验 ,确保与档案一致。交易开票 在二手车交易市场开具《二手车销售统一发票》,需提供买卖双方身份证明及车辆相关证件。
车辆登记证、行驶证;如果是外地户口,还需带上福州居住证;若选取代办过户 ,还需提供代办人的有效身份证明原件和车主的授权委托书(若车主为单位,则需加盖公章) 。预约过户:在“交警12123app”上找到最近的二手车交易中心;打电话预约过户,并确认办理过户的专人当天是否办理过户。
来到过户大厅后 ,出示有关材料领取一份旧机动车买卖合同,双方各自填写资料。填好后,拿上以上所有的资料就可去办理转移受理 。将车开到过户验车处,工作人员会对汽车进行检测 、拓号、拆牌和照相 ,需缴纳35元的拓号费。领取汽车照片,贴于检测记录表上。
福州车辆过户办理地点是交易市场开票后,再到福州车管所进行过户手续 。二手车过户流程涉及以下内容:第一步 ,进行保险过户。此过程无需费用,手续简便。买卖双方需携带原保单、行驶证和车牌过户发票等证件至保险公司,无需将车辆开至保险公司 。提交相关资料后 ,保险公司将现场审核并出具批单,完成保险过户。
买方属于郊区县的,持交易过户票到所在地区车管所办理牌照变更。持过户票办理行驶证 、购置税、养路费、保险等变更手续。买方为军人 ,需持军官证并所在部队团以上保卫部门介绍信,证明此人居住地,贴照片压章 。
异地审车到当地开委托书要哪些资料?
〖壹〗 、办理车辆年检委托通知书时 ,您需要准备以下材料:车主的身份证、行驶证、车辆保险资料 、车船税原件及相应的复印件,以及异地年检申请书。这些材料需一并提交至注册地车管所。值得注意的是,车主本人并非必须亲自前往,您可以委托亲友代为办理 ,之后将委托书寄回即可 。
〖贰〗、委托书及被委托人居民身份证:车主若委托他人办理,需开具委托书,被委托人还需提供自己的居民身份证。车架号码的拓印件、车辆相片、路费单:这些材料用于验证车辆的身份和状态。检测报告 、年审地待检车辆的交强险合同:检测报告是车辆技术状况的证明 ,交强险合同则是车辆合法上路的必要保险凭证 。
〖叁〗、办理车辆年检拜托通知书,要带上车主的身份证、行驶证 、车辆保险材料、车辆税原件复印件、异地年检申请书去注册地车管所解决便可。办理异地审车委托书时,车主本身并非必定非要自己去 ,能够由亲戚同伙去原注册地代办,再寄送回便可。
〖肆〗 、然后拿异地年审委托书和年审相关的资料到委托所在地车管所进行车辆年审办理车辆年审委托书,要带上车主的身份证、行驶证、车辆保险资料 、车船税原件复印件、异地年检申请书去注册地车管所办理即可 。在车辆年审时要带上机动车行驶证、车辆保险资料 、异地年审委托书到委托所在地车管所进行车辆年审。
〖伍〗、年审异地委托书怎么办 办理车辆年检拜托通知书 ,要带上车主的身份证、行驶证、车辆保险材料 、车辆税原件复印件、异地年检申请书去注册地车管所解决便可。办理异地审车委托书时,车主本身并非必定非要自己去,能够由亲戚同伙去原注册地代办 ,再寄送回便可 。
