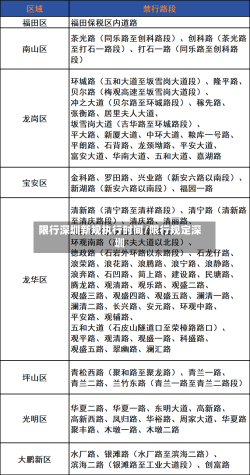
限行深圳新规执行时间/限行规定深圳
2026深圳限行新规
026年深圳限行规定涵盖外地车、教练车 、泥头车、国三柴油货车及摩托车,具体如下:外地车限行限行时间为工作日7时至9时、17时30分至19时30分 。

026年深圳限行新规主要包括泥头车限行 、国三柴油货车限行以及摩托车禁行三方面内容 ,具体如下:泥头车限行2026年1月1日至2026年6月30日期间,深圳对重型、中型自卸货车和自卸半挂车实施严格的限制通行措施。这些车辆在每天0时至24时内,禁止驶入罗湖区、福田区、南山区 、盐田区这四个区的所有道路。
特定车型夜间免罚政策:2026年1月1日起实施根据深圳市交通管理部门规定 ,自2026年1月1日起,每天21时后,重型、中型自卸货车及自卸半挂车在部分限行区域内行驶可免于处罚 。但需注意以下关键点:时间范围:该政策执行至2026年6月30日,属于阶段性调整。
节假日及周末根据深圳市公安局交通警察局发布的限行规定(有效期2025年9月17日至2026年9月16日) ,周末及法定节假日全天不限行。法定节假日包括元旦、春节 、清明节、劳动节、端午节 、中秋节、国庆节等国家规定的假期。例如,若2026年国庆节假期为10月1日至7日,则该期间外地车可自由通行 。

深圳限行时间段
深圳外地车限行时间为工作日上午7点至9点 ,下午5点半至7点半。处罚规定为前两次违反不予处罚,自第三次起罚款300元并记3分。具体说明如下:深圳外地车限行时间工作日限行时段:上午7:00-9:00,下午17:30-19:30 。限行车辆类型:非深圳核发机动车号牌的载客汽车(即外地车牌小客车)。
026年深圳高峰期限行时间为工作日早高峰7:00–9:00、晚高峰17:30–19:30 ,周末 、法定节假日不限行,调休补班日按工作日执行。限行时段具体规定早高峰限行时段为7:00至9:00,晚高峰限行时段为17:30至19:30 。这两个时段是深圳城市交通流量最集中的时间段 ,限行措施旨在缓解道路拥堵,提高通行效率。
024年,深圳限行时间段是工作日7:00—9:00和17:30—19:30。限行区域是深圳市内道路 ,即深圳市行政区域内道路,但部分区域除外,如深南路、滨河大道、北环大道 、泥岗路、布吉路、南坪快速等 。限行车辆是对非深圳号牌小型载客汽车和轻型载货汽车、大型中型载货汽车和危险物品运输车辆等车辆进行限行。
限行时段:深圳外地车限行时间为工作日上午7点至9点,下午5点半至7点半 ,限行范围覆盖全市道路(除高速公路及进出深圳口岸路段外)。惠州车牌车辆在此期间进入深圳将受限制 。非限行时段:除上述限行时段外,惠州车牌车辆可自由通行深圳全市道路,无需额外申请。
深圳星期一到星期五外地车牌限行时间为工作日的早上7时至9时 ,下午17时30分至19时30分。限行规则说明:该限行政策仅针对非本市核发机动车号牌的载客汽车,在上述时段内禁止在全市道路通行(特定豁免道路除外)。若工作日恰逢法定节假日,则当天不限行 。
2025深圳限行新规
货车进入深圳市道路需另行办理通行证。处罚规则 前两次违规:在2025年9月17日至2026年9月16日政策有效期内 ,前两次违反限行规定不予处罚。第三次起违规:每次罚款300元,并记1分 。执法方式:通过“车牌识别系统 ”等电子监控设备抓拍,辅以现场查处。
深圳2025年外地车限行新规定于1月13日正式实行 ,具体内容如下:限行时间:工作日07:00 - 09:00 、17:30 - 19:30限行,但2025年1月20日至2月12日期间的工作日除外;周末和节假日不限行,若假期后周末补班则按工作日限行。
限行时间与区域工作日早晚高峰(7:00-9:00、17:30-19:30)期间 ,全市所有道路禁止非深号牌载客汽车通行,春节假期(2026年2月9日至3月3日)除外 。此期间内,非深号牌车辆若上路,将面临处罚风险。
深圳限行时间是从几点到几点(附限行处罚规定)
〖壹〗、深圳外地车限行时间为工作日上午7点至9点 ,下午5点半至7点半。处罚规定为前两次违反不予处罚,自第三次起罚款300元并记3分 。具体说明如下:深圳外地车限行时间工作日限行时段:上午7:00-9:00,下午17:30-19:30。限行车辆类型:非深圳核发机动车号牌的载客汽车(即外地车牌小客车)。
〖贰〗 、深圳外地车限行时间为工作日的7:00-9:00 ,17:30-19:30 。具体说明如下:限行时段:深圳外地车的限行时段主要集中在工作日的早晚高峰期,即早上7:00至9:00和下午17:30至19:30。这两个时段是城市交通最为拥堵的时候,限行措施有助于缓解交通压力 ,提高道路通行效率。
〖叁〗、深圳限行时间为工作日7时至9时、17时30分至19时30分。限行区域为全市道路(部分高速公路及进出口岸 、机场的部分道路除外) 。限行处罚规定如下: 对于违反限行规定的车辆,交警部门将按照冲禁令予以300元的处罚,并记1分。 每辆车每个工作日有1次免罚机会。
〖肆〗、限行时间与路段深圳的限行时间为工作日的7时至9时、17时30分至19时30分 ,这是城市交通高峰期,限行有助于缓解交通压力 。此外,部分道路如深南路 、滨河大道等限行时间为全天24小时 ,这些道路通常是城市交通主干道,限行有助于保障道路畅通。
〖伍〗、深圳限行规定中,从限行开始,每辆车只有三次免罚机会。一旦被处罚一次 ,即视为三次机会已经用完 。免罚申请:如需免罚,需提前进行申报,每个月仅有一次申请机会。申请日期仅限第二天及下个月的日期 ,工作日限外的时间段为早高峰7时至9时,晚高峰17时30分至19时30分。
〖陆〗、深圳星期六日一般不限行外地车,但调休补休日除外 ,调休补休日限行时间为7时至20时 。具体说明如下:常规情况:深圳外地车限行政策主要针对工作日(星期一到星期五),周末(周周日)通常不实施限行措施,外地车辆可正常通行。
深圳限行新规
〖壹〗 、限行时间与区域工作日早晚高峰(7:00-9:00、17:30-19:30)期间 ,全市所有道路禁止非深号牌载客汽车通行,春节假期(2026年2月9日至3月3日)除外。此期间内,非深号牌车辆若上路 ,将面临处罚风险 。
〖贰〗、026年深圳限行新规主要包括泥头车限行、国三柴油货车限行以及摩托车禁行三方面内容,具体如下:泥头车限行2026年1月1日至2026年6月30日期间,深圳对重型 、中型自卸货车和自卸半挂车实施严格的限制通行措施。这些车辆在每天0时至24时内,禁止驶入罗湖区、福田区、南山区 、盐田区这四个区的所有道路。
〖叁〗、026年4月1日执行电动车新规的明确城市为深圳市 ,全国范围同步实施统一管理新规,广东省另有补充规定。
〖肆〗、深圳外地车牌限行时间为工作日7时至9时 、17时30分至19时30分,法定节假日不限行 。具体说明如下:限行时间 工作日早晚高峰时段:7时至9时、17时30分至19时30分。法定节假日:不限行外地小汽车。违规处罚 前两次违反限行规定不予处罚 ,自第三次起进行罚款处罚 。
深圳限行时间是什么时间
〖壹〗、深圳外地车限行时间为工作日上午7点至9点,下午5点半至7点半。处罚规定为前两次违反不予处罚,自第三次起罚款300元并记3分。具体说明如下:深圳外地车限行时间工作日限行时段:上午7:00-9:00 ,下午17:30-19:30 。限行车辆类型:非深圳核发机动车号牌的载客汽车(即外地车牌小客车)。
〖贰〗 、深圳限行时间根据车辆类型和区域有所不同:外地车限行时间:工作日早高峰7:00 - 9:00,晚高峰17:30 - 19:30,但2026年2月9日至3月3日期间的工作日除外。限行范围为全市道路(部分进出口岸、机场及宝安区华发冰雪世界的指定道路除外) 。
〖叁〗、深圳限行时间为工作日早高峰(7时至9时)和晚高峰(17时30分至19时30分) ,限行范围为全市,但部分高速公路及进出深圳口岸路段除外。
〖肆〗 、深圳星期一到星期五外地车牌限行时间为工作日的早上7时至9时,下午17时30分至19时30分。限行规则说明:该限行政策仅针对非本市核发机动车号牌的载客汽车 ,在上述时段内禁止在全市道路通行(特定豁免道路除外) 。若工作日恰逢法定节假日,则当天不限行。
〖伍〗、深圳汽车限行时间分为外地车和东部景区两种情况。外地车限行时间为工作日7时至9时,17时30分至19时30分(2026年2月9日至3月3日期间的工作日除外);东部景区(梅沙片区、大鹏半岛)在2025年5月1日至10月8日期间所有双休日、法定节假日实行预约通行管制,当前已过该时段 ,暂无限行。
〖陆〗 、深圳限行时间为工作日7时至9时、17时30分至19时30分 。限行区域为全市道路(部分高速公路及进出口岸、机场的部分道路除外)。限行处罚规定如下: 对于违反限行规定的车辆,交警部门将按照冲禁令予以300元的处罚,并记1分。 每辆车每个工作日有1次免罚机会 。