车船使用税计算方法/车船使用税计算方法公式
车船使用税怎么计算的?
计算公式为:应纳税额=(年应纳税额÷12)×应纳税月份数其中 ,“应纳税月份数 ”为纳税义务发生当月起至该年度末的月份数。例如,某车主于2024年6月购置新车,当地规定该车型年税额为600元,则当年应纳税额为(600÷12)×7=350元(6月至12月共7个月) 。

应交车船使用税(车船税)的计算方式如下:应纳税额计算公式应纳税额=(年应纳税额÷12)×应纳税月份数其中 ,应纳税月份数的计算方式为:应纳税月份数=12-纳税义务发生时间(月份)+1例如,若纳税义务发生时间为3月,则应纳税月份数为12-3+1=10个月。

车船税的计算标准主要根据车辆类型、排量 、载客量等因素确定。
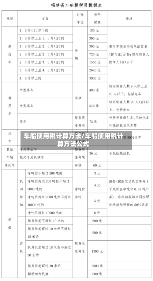
计算公式为:应纳税额=(年应纳税额÷12)×应纳税月份数。具体的汽车车船税怎么算相关标准:车船税法所附的《车船税税目税额表》中列举的车辆、船舶都需要缴纳车船税 ,具体有乘用车、商用车、挂车 、其他车辆、摩托车和船舶六大类 。
车船使用税的计算主要依据车辆类型、排量或吨位以及当地的具体税收政策,通常无法通过单一公式直接得出结果,但可通过官方标准或工具查询。以下是具体说明:核心依据:车辆类型与排量/吨位车船税按年征收 ,税额因车辆种类(如乘用车 、商用车、摩托车等)和排量(乘用车)或吨位(商用车)而异。
车船税收费标准是怎么算的
〖壹〗、车船税: 根据车辆排量计算: 0升以下:180元/年 0~6升:360元/年 6~0升:420元/年 0~5升:720元/年 5~0升:1800元/年 0~0升:3000元/年 0升以上:4500元/年 请注意,交强险和车船税虽然销售时可能绑定在一起,但它们是两个独立的税费项目 ,分别有其计算方式和标准 。
〖贰〗 、车船税的收费标准依据车辆类型、排量及使用性质确定,且需每年缴纳,不存在交满固定年限后免缴的情况。具体说明如下:车船税收费标准按排量分档征收(私家车为主)私家车(乘用车)的车船税通常按发动机排量划分税额区间 ,排量越大,税额越高。
〖叁〗、车船税的计算标准主要根据车辆类型 、排量、载客量等因素确定 。
〖肆〗、车船税的核算方法主要依据车辆或船舶类型 、计税依据及地方税率标准,通过特定公式计算应纳税额,具体如下:计税依据与分类标准乘用车:按发动机排量阶梯计税。例如 ,6升家用轿车年基准税额为300-540元(具体由省级政府制定,如北京地区6-0升排量车辆年税额为400元)。
〖伍〗、中国国务院财政部门、税务主管部门可以根据实际情况,在规定的税目范围和税额幅度内 ,划分子税目,并明确车辆的子税目税额幅度和船舶的具体适用税额 。车辆的具体适用税额由省、自治区 、直辖市人民政府在规定的子税目税额幅度内确定。

车船使用税是什么
〖壹〗、车险里的车船税是对行驶于公共道路的车辆和航行于国内水域的船舶,按种类、吨位及排量征收的一种地方性使用行为税 ,通常与交强险同步缴纳。 以下是具体说明:定义与性质车船税全称为车船使用税,属于使用行为税范畴 。
〖贰〗 、车船使用税即车船税,是以车船为征税对象 ,向拥有车船的单位和个人征收的一种税。征税对象范围车辆、船舶的涵盖范围较广。依法应当在车船管理部门登记的机动车辆和船舶属于征税对象,例如常见的家用轿车、货车 、客船等。
〖叁〗、车船使用税即车船税,是以车船为征税对象 ,向拥有车船的单位和个人征收的一种税 。征税对象范围:车船税的征税对象包括依法应当在车船管理部门登记的机动车辆和船舶,以及依法不需要在车船管理部门登记、但在单位内部场所行驶或作业的机动车辆和船舶。