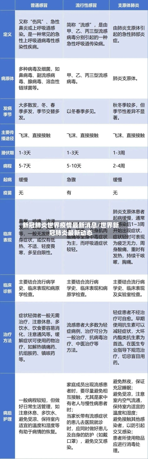
新冠肺炎世界疫情最新消息/世界新冠肺炎最新动态
全球至少30国进入紧急状态,首都机场入境人员挤爆航站楼
截至3月17日 ,全球至少30个国家因新冠肺炎疫情进入紧急状态,各国通过交通管制 、隔离措施等手段加强防控,中国首都机场等入境口岸采取严格分流与隔离政策 。

全球至少30国宣布进入紧急状态 ,这一现象是新冠肺炎疫情迅速蔓延背景下各国政府为应对公共卫生危机采取的重要举措。疫情蔓延引发全球警报:新冠肺炎疫情在全球范围内快速扩散,意大利、西班牙等国家确诊病例数字持续飙升,引发各国政府高度警惕。

再加上俄罗斯就停了远东地区的电子签...其它受影响的还有马来西亚的沙巴(禁止中国旅客以及来自中国的所有航班入境、日本(暂停发签证 、亚美尼亚(3月31日前禁止中国游客入境、意大利(宣布国家进入紧急状态6个月,并停飞往返中国航班、光谱/世界梦号可能改去中国台湾运营 。

日晚 ,波兰总理莫拉维茨基宣布,波兰进入紧急状态,自本月15日起禁止外国人进入波兰。本月15日起 ,所有跨境航空、铁路和公路交通将暂停。
新冠传播到几个国家
常规疫情传播范围根据公开信息,截至北京时间2025年3月2日晚,中国以外的国家和地区中 ,新冠肺炎疫情已明确蔓延至65个。这一数据反映了常规疫情传播的地理覆盖范围,涵盖亚洲 、欧洲、美洲、非洲和大洋洲等多个区域 。不同国家因防控措施 、医疗资源及人口流动等因素,疫情严重程度存在差异 ,但均被纳入全球疫情监测体系。
截至2025年7月,有3种变异新冠病毒已扩散至77个国家和地区。这一数据主要反映了变异毒株的传播情况,而非病毒本身的初始传播范围 。病毒的传播是一个动态变化的过程 ,受多种因素影响。
截至不同时间,新冠传播到的国家数量有所不同:截至北京时间3月2日,新冠肺炎疫情除中国外已蔓延至65个国家和地区;截至2025年7月,有3种变异新冠病毒已扩散至77个国家和地区。不同时间节点传播情况差异新冠疫情在全球的传播是一个动态的过程 ,随着时间推移,传播范围不断扩大 。

...中国以外55个国家和地区新冠肺炎确诊逾6000例
美国和塔利班在多哈签署和平协议,双方谈判历时18个月;截至北京时间2月29日18时 ,中国以外55个国家和地区新冠肺炎累计确诊逾6246例。以下是详细信息:美国和塔利班签署和平协议 中国日报援引彭博社消息,美国和塔利班在卡塔尔首都多哈签署了和平协议,双方谈判历时18个月。
拉美地区:确诊病例总数突破4万例 ,巴西、秘鲁、智利 、厄瓜多尔、墨西哥等国确诊病例数增长迅速 。澳大利亚:确诊新冠肺炎病例突破6000例,澳联邦政府将严厉处罚故意传播病毒给医护人员的人。日本:国内新冠病毒感染累计确诊破5000例,达5292人(含包机归国人员确诊病例)。
月16日 ,世卫组织发布报告称中国以外新冠肺炎确诊病例及死亡总数已超过中国总数,并调整了病例报告方式 。 具体内容如下:核心数据对比 中国数据:累计确诊81077例(新增29例),死亡3218例(新增14例)。中国以外数据:151个国家/地区累计确诊86434例(新增13874例) ,死亡3388例(新增848例)。
月29日,谭德塞在推特公布了30日将召集委员会开会一事,并针对新型冠状病毒发布了多条推文。他说:“超过6000例新冠肺炎病人在中国,近来为止其他15个国家只有1%的病例 ,即68例 。但是中国以外3个国家出现人传人现象,病毒未来会全球传播的可能性是我召集突发事件委员会开会的原因。
世卫组织总干事谭德塞的表态:当地时间27日,谭德塞在日内瓦表示 ,全球疫情处于关键时刻,中国以外地区成为最大担忧。他指出,新冠肺炎病毒不是流感 ,中国防疫经验表明,只要采取正确的措施,就可以控制疫情 。
截止至北京时间3月10日19时 ,中国新增新冠肺炎确诊病例20例,累计确诊80924例;意大利累计确诊超9000例,达到9220例。
张文宏:10月后或有疫情高峰!这10点一定要提醒大家注意!
等待科学突破 疫苗或特效药是最终解决方案 ,近来需依靠防护措施降低感染风险。张文宏强调:“新冠病毒是人类历史上最难对付的病毒之一 。”核心逻辑总结张文宏的预测基于病毒传播规律与全球防控现状,强调“外防输入、内防反弹 ”的持续性挑战。
张文宏的观点表明,新冠疫情的高峰期即将来临,但走出疫情已成定局 ,当前需重点保护老年人,同时从病毒传播规律和人类应对策略来看,疫情最终会与人类达成平衡并维持稳态。
张文宏教授预判的第二波新冠感染高峰可能已经到来 ,当前需警惕新冠变异毒株XBB.16的传播,并做好防护与免疫力提升准备 。以下为具体信息与分析:当前疫情形势与变异毒株情况 全球关注的新毒株:XBB.16变异毒株引发关注,美国 、印度、新加坡、英国等29个国家的感染病例数快速增长。
张文宏分析表示 ,金秋十月可能会是疫情低谷,之后可能还有高峰。疫情结束的时间,近来没有标准答案 ,新冠肺炎疫情具有极大的不确定性,张文宏说,「最美好的季节将会是今年的金秋10月 ,这个时候可能是个低谷,后面可能会有个高峰,所以今年基本上是绵延不断 。
真相了!在对比历次世界疫情数据后,我发现……
在对比历次世界疫情数据后,可以发现新冠肺炎的致死率相对较低 ,且中国政府的应对举措积极有效。
“8%防感染率”的来源与真相:该数据源于今年2月香港大学发布的第五波疫情发展模拟模型,其中推算接种第三针科兴疫苗6个月后预防奥密克戎感染的有效率为8%。但这一结果基于模型推算,并非真实世界统计数据。
猴痘疫情在欧美多国爆发引发关注 ,其传播特点 、历史背景及部分关联事件存在值得探讨的细节,但所谓“人为操纵疫情牟利”“种族清洗 ”等阴谋论缺乏可靠证据,需理性看待科学事实与未经证实的猜测之间的区别 。