北京车辆限行(北京车辆限行2026年3月限行)
北京限号几环以内不让进怎么处罚,几小时处罚一次
若在此时间段进入 ,将被罚款100元并扣3分。工作日9时至17时,需遵守尾号限行规定,限行范围为五环路(含)以内道路 。若在平峰期违反尾号限行 ,罚款100元但不扣分。同样,对于办理了进京通行证的外埠号牌车辆,一般也是4个小时之内相同的罚款只罚一次。

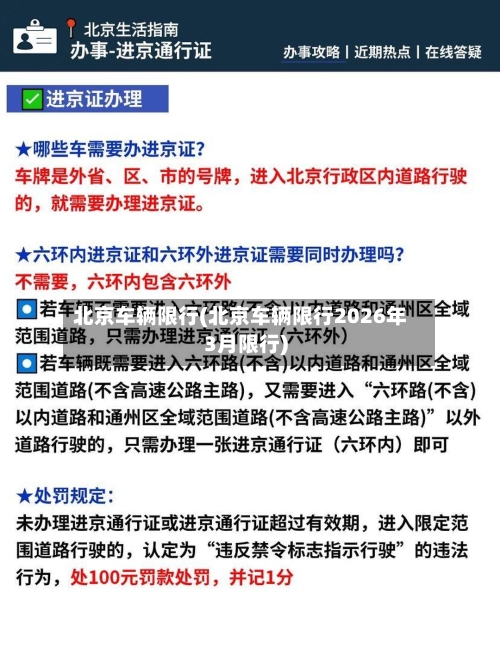
办理电子进京证;遵守与六环路(不含)以内一致的限行规则(工作日7-9/17-20时禁入、9-17时尾号限行) 。补充说明尾号限行规则每13周轮换一次 ,法定节假日不限行;进京证有效期为7天(长期进京证需符合更多条件),可通过“北京交警 ”APP办理。

北京外地车牌限号不能进入北京市五环路(不含)以内区域道路行驶。具体限行规定如下:限行范围:北京市行政区域内道路(郊区部分除外),即主要指的是五环路以内的城区道路 。限行规则:根据车牌尾号进行限行 ,每星期一到星期五的早7:00至晚8:00,持每天限行1个尾号的车辆在限行范围内通行。

该限号五环以内不让进,不含五环路。根据《中华人民共和国道路交通安全法》和《北京市大气污染防治条例》有关规定,该市别的机动车实施按车牌尾号工作日高峰时段区域限行交通管理措施 ,限行时间为7时至20时,范围为五环路以内道路,不含五环路 。没有按尾号限制通行 ,将会被处100元罚款,不记分。
本地车方面,工作日7时至20时实施限号限行 ,其限行范围是五环路以内道路(不含五环路)。也就是说,在这个时间段内,本地车牌尾号限行的车辆不能在五环路以内不含五环路的道路上行驶。外地车的限行规则更为复杂 。
北京限号主要针对五环路以内道路(不含五环路) ,外地车需办理进京证并遵守相应限行规定。具体如下:限行区域与时间限行区域:五环路以内道路(不含五环路)。限行时间:工作日7时至20时,周末及法定节假日不限行 。
北京机动车限行规定
〖壹〗 、026年3月30日至6月28日期间,北京小客车限行规则针对不同车辆类型有明确区分 ,节假日有特殊调整,具体如下: 本地机动车限行规则工作日7:00-20:00限行,限行范围为五环路以内(不含五环);尾号限行规则为:周一2/周二3/周三4/周四5/0、周五1/6(字母尾号按0管理)。
〖贰〗、核心规则说明根据北京现行机动车限行规定,车牌尾号为英文字母(含大写 、小写)的机动车 ,统一按照尾号“0”对应的限行规则执行,即与尾号为“0”的车辆限行要求完全一致。
〖叁〗、026年1月5日起执行的北京机动车限行规定如下:限行周期是2025年12月29日至2026年3月29日 。限行尾号规则方面,工作日(星期一到星期五)限行对应尾号分别为3和4和5和0、1和2和7 ,字母尾号按0管理,今日(2026年1月5日 周一)限行尾号是3和8。限行时间因车辆类型而异。
北京车辆限行政策
〖壹〗 、025年北京限行免罚政策并非一月一次 。以下是对该政策的详细解读:限行免罚政策概述 北京限行免罚政策是针对特定情况下,对违反限行规定的车辆给予的一种宽容性处理。该政策的目的是在保障城市交通顺畅的同时 ,也考虑到部分车主因特殊原因而不得不违反限行规定的情况。
〖贰〗、北京号牌车辆限行规定 限行时间:工作日的7时至20时 。在这个时间段内,车主必须遵守尾号限行规定。限行范围:五环路以内道路,但不包括五环路本身。
〖叁〗、北京限行政策是为降低机动车污染物排放 、改善空气质量 ,在工作日高峰时段对特定区域实施尾号限行的交通管理措施。
〖肆〗、北京2025年12月29日至2026年3月29日车辆限行政策如下:本地车限行方面:尾号规则:周一限行尾号为3和周二为4和周三为5和0、周四为1和周五为2和7,尾号字母按0管理 。时间:工作日7:00 - 20:00,星期六日及法定节假日不限行。范围:五环路(不含)以内道路。
北京车辆限行条件是什么
〖壹〗、北京车辆限行条件会根据不同情况有所变化 。一般来说 ,会按照车牌尾号进行限行,在规定的时间段内,特定尾号的车辆不能在某些区域行驶。限行通常是为了缓解交通拥堵 、减少空气污染等。具体限行规定会根据城市交通状况和政策调整 。比如,可能会根据工作日和非工作日区分限行规则。
〖贰〗、限行时间为工作日的7时至20时 ,限行范围为五环路以内道路(不含五环路)。所以,外地车在工作日的7时至20时是不能进入四环的,因为四环包含在五环路以内道路范围内 。 例如 ,如果一辆外地车在星期一到星期五的7点以后想要进入四环,就会违反限行规定。
〖叁〗、本地车限行方面:尾号规则:周一限行尾号为3和周二为4和周三为5和0 、周四为1和周五为2和7,尾号字母按0管理。时间:工作日7:00 - 20:00 ,星期六日及法定节假日不限行 。范围:五环路(不含)以内道路。外地车限行方面:需办理进京证,每年比较多12次,每次7天。
北京车辆限号行驶规定
〖壹〗、北京限行尾号规定时间因车辆类型而异 ,载客汽车工作日7时至20时限行(星期六日及法定节假日不限行);载货汽车每天6时至24时限行。在2025年12月29日至2026年3月29日期间,具体限行尾号安排如下:周一限行尾号为8;周二限行尾号为9;周三限行尾号为0;周四限行尾号为6;周五限行尾号为7 。
〖贰〗、北京市内限行规则(适用于北京号牌车辆)限行时间:工作日7时至20时,星期六日及法定节假日不限行。限行区域:五环路以内道路(不含五环路)。
〖叁〗 、北京号牌车辆处罚规定:限行时间为工作日7时 - 20时 ,范围是五环路以内道路(不含五环路) 。当车辆违反尾号限行规定时,会被处以100元罚款,同时不记分。在同一自然日内,一般是4个小时之内相同的罚款只罚一次 ,若超过4小时再次违反限行规定,就会面临重复处罚。
〖肆〗、北京车辆限号行驶规定如下:限行时间:工作日7时至20时(星期六日及法定节假日不限行) 。限行范围:五环路以内道路(不含五环路)。限行规则:车牌尾号轮换方式按照北京市机动车车牌尾号轮换方式执行。
〖伍〗、外省车辆限行规定:外省 、区、市核发号牌(含临时号牌)的机动车,工作日7时至9时、17时至20时 ,禁止载客汽车进入五环路(含)以内道路行驶;工作日9时至17时,执行按车牌尾号工作日高峰时段区域限行的交通管理措施 。但纯电动汽车及持有北京市驾驶证的驾驶员可以免于这一限行措施。
