今日疫情通报全国新增(今日疫情通报新增多少)
国家卫健委:13日新增确诊病例11例,其中湖北4例
〖壹〗、月13日0—24时 ,全国新增确诊病例11例,其中湖北新增4例,境外输入新增7例。具体数据及分析如下:全国总体数据 新增确诊病例11例 ,新增死亡病例13例(湖北13例),新增疑似病例17例 。当日新增治愈出院1430例,重症病例减少410例 ,解除医学观察的密切接触者2174人。

〖贰〗 、月13日0—24时,全国新增确诊病例11例,其中境外输入确诊病例7例 ,本土确诊病例4例(湖北武汉4例)。以下是详细数据及分析:全国总体数据新增确诊:11例(含境外输入7例,本土4例) 。新增死亡:13例,均来自湖北(武汉10例)。新增疑似:17例,其中湖北0例 ,其余省份17例。

〖叁〗、月15日0—24时,31个省(自治区、直辖市)和新疆生产建设兵团报告新增确诊病例11例,其中境外输入病例10例 ,本土病例1例(在云南);无新增死亡病例;无新增疑似病例 。

〖肆〗 、月13日0—24时,全国报告新增确诊病例66例,其中境外输入36例 ,本土30例;新增无症状感染者19例,其中境外输入18例,本土1例(湖南);无新增死亡及疑似病例。
〖伍〗、0月13日0—24时 ,全国新增确诊病例21例,其中本土病例1例(在内蒙古锡林郭勒盟),境外输入病例20例。本土病例详情 新增本土确诊病例1例 ,位于内蒙古锡林郭勒盟,无新增死亡病例及疑似病例 。
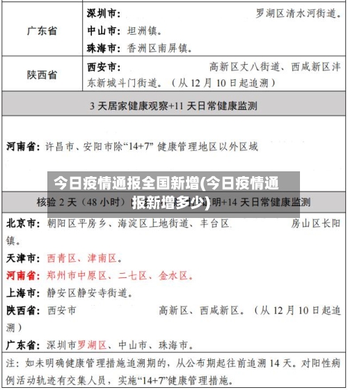
〖陆〗、月13日0—24时,全国报告新增确诊病例92例,其中本土病例59例 ,均位于福建省(厦门市32例 、莆田市24例、泉州市3例),境外输入病例33例。
国家卫健委:13日新增确诊病例21例,本土1例在内蒙古
0月13日0—24时,全国新增确诊病例21例 ,其中本土病例1例(在内蒙古锡林郭勒盟),境外输入病例20例。本土病例详情 新增本土确诊病例1例,位于内蒙古锡林郭勒盟 ,无新增死亡病例及疑似病例。
0月20日0—24时,全国报告新增确诊病例21例,其中本土病例13例 ,境外输入病例8例 。具体分布及关键信息如下:本土确诊病例(13例)甘肃:5例(兰州市4例、张掖市1例),含1例由无症状感染者转为确诊病例。宁夏:4例(吴忠市2例 、银川市2例)。内蒙古:2例(均在锡林郭勒盟) 。
新增无症状感染者22例,其中:境外输入18例。本土4例:云南2例(德宏傣族景颇族自治州) ,内蒙古1例(呼伦贝尔市),黑龙江1例(齐齐哈尔市)。当日转为确诊病例4例(境外输入2例,本土2例) 。当日解除医学观察11例(境外输入9例),尚在医学观察的无症状感染者456例(境外输入385例)。
月26日0—24时 ,全国新增确诊病例21例,其中本土病例17例均在北京,境外输入病例4例 ,无新增死亡病例。 具体数据及分析如下:新增确诊病例分布 本土病例:17例,均在北京 。境外输入病例:4例,分布于广东(2例)、上海(1例)、甘肃(1例)。新增疑似病例:1例 ,为境外输入(上海)。
月10日0—24时,国家卫健委通报全国新增确诊病例25例,其中本土病例1例(福建莆田市) ,境外输入病例24例 。

警惕!新增确诊15例!河北两地发布重要提醒!
〖壹〗、月2日全国新增确诊24例,其中本土病例15例均在广东,河北两地发布疫情防控重要提醒。以下是具体信息:全国疫情数据:据国家卫健委6月3日消息 ,6月2日0时至24时,全国报告新增确诊病例24例,其中境外输入9例,本土15例(均在广东);新增无症状感染者18例 ,其中境外输入13例,本土5例(均在广东)。
〖贰〗 、月6日0时至24时,北京市无新增本地及境外输入确诊病例、疑似病例和无症状感染者 ,治愈出院2例。疫情数据详情本地情况:1月6日,北京市本地确诊病例、疑似病例 、无症状感染者均实现零新增 。这一数据表明,北京市在本地疫情防控方面取得了阶段性成果 ,局部聚集性疫情已得到初步控制。
〖叁〗、国家卫健委在2月20日新闻发布会上指出全国除湖北外疫情趋势向好,钟南山院士就血浆治疗、下水道通畅 、病死率原因、提高重症治愈率及磷酸氯喹疗效等送上重要提醒。